Abstract Objective: To analyze the definition and connotation of the core competence concept. Methods: The literature related to the core competencies of specialized nurses in the CNKI,WanFang Databas
Abstract Objective: To retrieve, evaluate, and summarize the best evidence for physical and behavioral therapies in managing cancer pain among adult oncology patients, which could provide evidence ⁃ b
Abstract Objective:To analyze the influencing factors of anastomotic leakage in gastric cancer patients after gastrectomy by systematic review. Methods: PubMed, Web of Science, EMbase, CNKI, WanFang D
Abstract Objective: To compare the effect of high-flow nasal cannulae and conventional oxygen therapy in children with congenital heart disease after extubation postoperatively by Meta-analysis. Metho
Abstract Objective:To summarize the best evidence on the nursing management of heparin⁃induced thrombocytopenia in hemodialysis patients and to provide a reference basis for the nursing management of
Abstract Objective: Network Meta ⁃ analysis was used to evaluate the clinical efficacy of acupuncture combined with drugs in the treatment of diminished ovarian reserve, to explore the best clinical p
Abstract Objective: To systematically describe and evaluate studies on non ⁃ pharmacological interventions for postoperative pain in patients undergoing total knee arthroplasty using evidence mapping.
Abstract Objective: To apply the best evidence of airway humidification in hospitalized patients with laryngectomy and tracheotomy with non ⁃mechanical ventilation to clinical practice in order to imp
Abstract Objective:To analyze the obstacle factors of evidence⁃based practice preparation for high risk management of diabetic foot in community centers, formulate reform strategies, and promote the t
Abstract Objective: To translate and validate the Chinese version of the Nursing Time Management Scale(NTMS) in terms of its reliability and validity. Methods: The Brislin translation model was employ
摘要 目的:对癌症病人数字健康素养(DHL)研究进行范围综述,描述和综合已发表的所有类型的研究证据,包括测评工具、现状、影响因素、对病人的影响及干预现状。方法:计算机检索 PubMed、Web of Science、the Cochrane Library、EMbase、MedLine、OVID、中国生物医学文献服务系统、中国知网、万方数据库和维普数据库中的相关文献,检索时限为建库至2024 年4 月15 日。经双人筛选后借助Excel 提取纳入文献的相关信息,采用描述性统计和主题分析法进行分析。结果:共纳入文献29 篇;大部分研究仍使用电子健康素养(eHL)概念和电子健康素养量表(eHEALS);癌症病人DHL/eHL 尚处于中下水平;年龄、受教育程度、互联网使用情况等为主要影响因素;DHL/eHL 正向影响病人的健康知识掌握度、健康管理及总生存周期等;干预方法以课程培训为主。结论:随着数字时代的高速发展,今后的研究应及时更新相关概念和研究工具,并全面开展DHL 的深入研究,探讨有效提高癌症病人DHL 的干预方法,缩小数字鸿沟,促进健康公平。
Keywords daytime chemotherapy; management; current status; scoping review摘要 目的:对国内日间化疗管理模式现状的相关研究进行范围综述,为今后日间化疗管理工作优化与发展提供参考。方法:采用范围综述方法学框架,检索中国知网、万方数据库和维普数据库中关于国内日间化疗管理模式现状的相关研究,检索时限为建库至2023 年12 月31
摘要 目的:对鼻咽癌病人接受放化疗后的症状群的相关研究进行全面的整合,旨在为鼻咽癌病人的症状管理提供有价值的参考。方法:计算机检索 the Cochrane Library、PubMed、CINAHL、EMbase、Web of Science、中国知网、万方数据库、维普数据库、中国生物医学文献数据库中的相关文献,并对纳入文献的数据进行提取和综合分析。检索时限为建库至2024 年7 月8 日。结
摘要 目的:对慢性胃炎的饮食致病因素进行范围综述,为慢性胃炎的早期预防和饮食干预提供参考。方法:采用范围综述方法学框架,计算机检索 PubMed、EMbase、the Cochrane Library、中国知网、维普数据库、万方数据库中的相关文献,检索时限为建库至2024 年7 月13 日。对纳入的文献进行筛选、汇总和分析。结果:共纳入18 篇文献,总结出3 个致病主题,包括食品(辛辣饮食、高盐饮食等)、饮品(酒、碳酸饮料等)、饮食习惯(饮食不规律、暴饮暴食等)。结论:慢性胃炎的饮食致病因素复杂多样,其中部分因素尚存在争议。未来需进一步的研究来明确这些致病因素,探讨饮食因素与慢性胃炎形成之间的因果关系。这将为制定科学、合理的饮食干预策略提供理论依据,从而有效降低慢性胃炎的发病率,提高其健康生活水平。
Keywords traditional Chinese medicine nursing; teachers; quality onion model; scoping review摘要 目的:综述基于素质洋葱模型的中医护理师资培训现状,为构建中医护理临床师资培训体系提供借鉴。方法:检索PubMed、Web of Science、EMbase、中国知网、万方数据库、维普数据库、中国生物医学文献数
Keywords Parkinson's disease; swallowing disorder; assessment tools; nursing; review 摘要 综述帕金森病吞咽障碍评估工具的研发、应用、评价、建议,旨在提高护理人员对帕金森病吞咽障碍病人的早期识别和筛查水平,同时为制定我国本土化的特异性评估工具提供参考。 关键词 帕金森病;吞咽障碍;评估工具;护理;综述 doi
摘要 综述慢性病病人照顾者积极度的概念、现状、影响因素以及干预措施,为今后开展照顾者积极度的相关研究提供理论参考。关键词 照顾者;积极度;干预措施;综述 doi:10.12102/j.issn.2095-8668.2025.11.017
Keywords self-care; multiple chronic diseases; nursing; chronic illness; the middle range theory; review 摘要 从慢性病自我照护中域理论的内容、发展概况、应用现状、建议等方面进行综述,探讨该理论的应用现状和前景,旨在为我国多重慢性病病人自我照护研究提供理论基础,为后续本土化自我照护理论的构建及
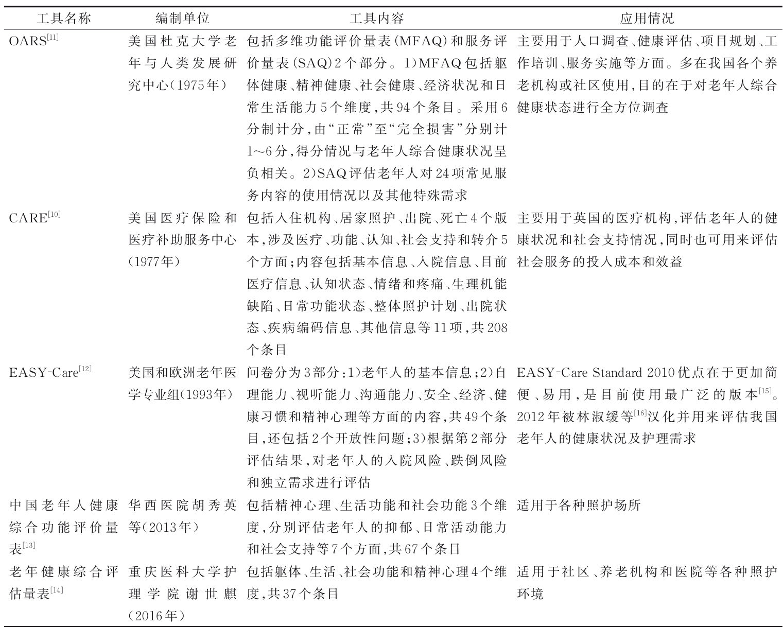
Keywords comprehensive geriatric assessment; type 2 diabetes; chronic care; health management; review 摘要 综述老年综合评估的概念、老年综合评估工具发展及其在老年2 型糖尿病病人健康管理中的应用现状,以期进一步完善慢性 病的长期健康护理体系,为今后老年综合评估技术在我国的慢性病护理领域深入研究与应
Keywords cancer; tumor; family resilience; review 摘要 对家庭复原力的概念和理论框架、评估工具、现状和影响因素以及干预措施进行综述,旨在提高研究者对癌症病人家庭复原 力的重视程度,并为今后开展干预性研究提供相关依据。 关键词 癌症;肿瘤;家庭复原力;综述 doi:10.12102/j.issn.2095-8668.2025.1020 据全球癌
Keywords vocational nursing students; traditional Chinese medicine constitution; sleep quality; depression; mediating effect; influencing factors 摘要 目的:探讨高职护生睡眠质量在中医体质与抑郁情绪间的中介效应。方法:选取1 226 名高职护理专业在校
摘要 目的:探讨二元应对干预模式对乳腺癌化疗病人心理资本及生活质量的影响。方法:选取2023 年5 月—2024 年2 月广西某三级甲等医院收治的乳腺癌化疗病人70 例作为研究对象,采用随机数字表法将病人分为对照组( .n=35) )和观察组( n=35, )。对照组实施常规护理,观察组在对照组基础上实施二元应对干预模式,干预4 周。比较干预前后两组病人心理资本、生活质量和对病人及其配偶二元应对水平的影响。结果:干预后,观察组病人心理资本及生活质量评分较干预前提高,且优于对照组,差异有统计学意义( P<0.001) );干预后,观察组病人及其配偶的二元应对水平在压力沟通、支持二元应对、委托二元应对、共同二元应对4 个维度得分及总分较干预前提高,且优于对照组,差异有统计学意义( ?P<0.05 )。结论:二元应对干预可提升病人心理资本及生活质量评分,改善病人及其配偶二元应对水平,进而提高生活质量。
Keywords arm infusion port; catheter-related thrombosis,CRT; breast cancer; nomogram model; LASSO algorithm摘要 目的:构建乳腺癌病人手臂输液港导管相关性血栓(CRT)发生风险列线图模型并进行验证,为预测其发生血栓风险实践提供参考。方法:基于LASSO 算法,在文献研究的基础上筛选危险因素,初
eywords type 2 diabetes; microangiopaopathy; risk factors; decision tree model; nursing摘要 目的:对2 型糖尿病(T2DM)病人并发微血管病变的危险因素进行分析,并构建决策树风险预测模型,为临床医务人员制订针对性防治方案提供科学有效的理论依据。方法:采用回顾性分析方法,选取本院2023 年3 月—2024 年3
Keywords percutaneous coronary intervention; operative limb hematoma; influencing factors; nursing摘要 目的:探究经皮冠状动脉介入术(PCI)后发生术肢血肿的影响因素,据此制定护理策略。方法:采用回顾性分析方法,选取2023 年1 月—12 月我院心血管内科行PCI 的120 例病人作为研究对象,根据
Keywords acute pancreatitis; feeding intolerance; influencing factors; nomogram; prediction model; nursing摘要 目的:探讨轻中型急性胰腺炎病人喂养不耐受风险因素,建立列线图预测模型,并探究其临床预测价值。方法:采用便利抽样法选取浙江大学医学院附属第一医院消化内科2021 年6 月—2023 年
摘要 目的:探索团体绘画疗愈联合网络化认知行为疗法对青少年抑郁症病人情绪、睡眠及日常生活能力的影响。方法:选取菏泽市第三人民医院心身医学科2022 年8 月—2024 年2 月收治的145 例青少年抑郁症病人作为研究对象,按照入院先后顺序分为对照组( n=73) )和观察组( ?n=72. )。对照组实施常规护理,观察组在对照组基础上实施团体绘画疗愈联合网络化认知行为疗法,干预8周。比较两组病人干预前后的情绪、睡眠及日常生活能力。结果:干预后,观察组汉密尔顿焦虑量表(HAMA)评分、汉密尔顿抑郁量表(HAMD)评分、匹兹堡睡眠质量指数(PSQI)评分均低于对照组;观察组Barthel 指数评分高于对照组,差异均有统计学意义( P< 0.001)。结论:对青少年抑郁症病人应用团体绘画疗愈联合网络化认知行为疗法可改善病人的情绪、睡眠及日常生活能力。
Keywords ischemic stroke; elderly; interim; medication deviation; influencing factor; nursing摘要 目的:研究老年缺血性脑卒中病人急诊救治后出院过渡期的用药偏差现状并分析其影响因素。方法:采用方便抽样法,选取2022 年1 月—2023 年12 月在南京鼓楼医院集团宿迁医院急诊救治的210 例的老年缺血性脑
摘要 目的:探索膀胱冲洗液温度及速度对行前列腺电切术病人术后膀胱痉挛的影响。方法:选取我院2021 年1 月—2023 年12 月收治的154 例行前列腺电切术病人作为研究对象,按照入院先后顺序分为对照组( ?n=77 )与试验组( ?n=77 ),对照组以 24~27°C 的冲洗液冲洗,冲洗速度为每分钟 60~120 滴,试验组以 34~38°C 的冲洗液进行冲洗,冲洗速度为每分钟 60~90 滴。比较两组病人术后膀胱痉挛情况及冲洗结局。结果:试验组病人的疼痛视觉模拟评分(VAS)低于对照组,且试验组病人发生膀胱痉挛例数少于对照组;试验组病人的膀胱冲洗液数量、冲洗持续时间、血凝块堵管率均低于对照组,差异均有统计学意义( ?P<0.05) 。结论:行前列腺电切术病人采用 34~38°C 冲洗液,以每分钟 60~90 滴的速度进行冲洗,可有效降低病人术后膀胱痉挛发生率,改善其术后出血情况。
摘要 目的:分析巴氏球训练联合深静脉血栓(DVT)前瞻防控计划对卧床病人的应用效果。方法:选取2021 年6 月—2023 年6 月于江苏省无锡市第二人民医院康复医学科收治的150 例卧床病人作为研究对象,将2021 年6 月—2022 年6 月收治的75 例病人列为对照组,将2022 年7 月—2023 年6 月收治的75 例病人列为试验组。对照组实施传统护理与巴氏球训练,试验组在对照组基础上,联合DVT 前瞻防控计划,干预1 个月。比较两组干预后DVT 预防知识、功能锻炼依从性、锻炼开始时间和下肢DVT 发生率。结果:干预后,试验组DVT 预防知识得分高于对照组,试验组锻炼开始时间短于对照组,功能锻炼方案依从率高于对照组,差异均有统计学意义( P<0.05) );干预后,试验组下肢DVT 发生率低于对照组,差异有统计学意义( ?P<0.05) )。结论:巴氏球训练联合DVT 前瞻防控计划在改善病人DVT 预防知识水平、提高功能锻炼依从性及降低下肢DVT 发生风险等方面具有明显优势。
Keywords severe community ⁃ acquired pneumonia, SCAP; off line; influencing factors; risk prediction model; mechanical ventilation; nursing 摘要 目的:分析重症社区获得性肺炎(SCAP)机械通气病人脱机失败相关影响因素并构建风险预测模型。方法:选取2021
·· 湲, Construction and application of discharge preparation service scheme for patients based on Meleis transformation theory WANG Yuan,HUO Li,PAN Nana,CHENG Yajie The Second Affiliated Hospital of
Keywords perinatal period; pregnant woman; health literacy; latent profile analysis; influencing factors摘要 目的:探讨围生期孕妇健康素养的潜在类别,并分析不同潜在类别的领悟社会支持能力。方法:选取2023 年9 月—12 月于唐山市妇幼保健院和华北理工大学附属医院进行产检的571 名围生期孕妇
Keywords cardiac surgery; postoperative pulmonary complications; length of hospital stay; nursing摘要 目的:探讨心脏手术病人术后肺部并发症(PPCs)的发生现况及其对病人住院天数的影响。方法:选取某三级甲等医院2022年7 月—2023 年11 月行心脏手术的住院病人308 例作为研究对象,以医院信息
Keywords advanced gastric cancer; the transtheorefical model; cancer⁃related fatigue; nutrition intervention; nursing摘要 目的:探讨晚期胃癌病人应用基于行为分阶段改变理论(TTM)的营养干预的价值及对癌因性疲乏感(CRF)改善的多维度评估。方法:选取2021 年1 月—2023 年
摘要 目的:探讨重症心脏瓣膜病(VHD)瓣膜置换术病人应用心脏康复操联合Ⅰ期心脏康复的效果。方法:选取2023 年1 月—12月于本院接受瓣膜置换术治疗的重症VHD 病人90 例作为研究对象,采用随机数字表法将病人分为对照组( ?-n=45) )和干预组( n= 45)。对照组给予常规康复护理,干预组在对照组基础上给予心脏康复操联合Ⅰ期心脏康复护理,干预时间为3 个月。比较两组心肺功能、运动耐力、生活质量及主要不良心血管事件(MACE)的情况。结果:干预后,两组左心室射血分数(LVEF)、第1 秒用力呼气容积( FEV1) )、最大呼气流量(PEF)均高于干预前,左心室舒张末期内径(LVEDD)低于干预前;且干预组LVEF、 FEV1 、PEF 高于对照组,LVEDD 低于对照组,差异均有统计学意义( ?P<0.05) );干预后,两组 6min 步行距离(6MWD)、中国心血管病人生活质量评估问卷(CQQC)评分均高于干预前,且干预组 6MWD、CQQC 评分高于对照组,差异均有统计学意义( P<0.05) );干预后,干预组MACE 发生率低于对照组( ?P<0.05) )。结论:重症VHD 病人瓣膜置换术后给予心脏康复操联合 I 期心脏康复护理能够促进心肺功能改善,增强病人运动耐力,提高生活质量,降低MACE 发生率。
Keywords timing theory; comprehensive nursing intervention; cesarean section; role adaptation; neonatal care skills; self⁃care ability; nursing摘要 目的:探讨基于时机理论的综合护理干预对剖宫产产妇新生儿照护技能及自我保健能力的影响。方法:选取本院2022