摘要:为实现节能减排,提高设备利用率,针对考虑AGV路径规划的多目标柔性作业车间调度问题,构建了以最小化最大完工时间、设备总负荷和总耗能为目标的数学模型,提出了一种基于改 进 NSGA-II 和 AHP-TOPSIS 的 INSGA-II-AT算法。首先,将改进的A\*算法嵌入解码过程中获取AGV路径;其次,为提高算法收敛速度,设计了多层次交叉变异和基于动态阈值的精英保留策略;然后,基于AHP-TOPSIS法进行综合评价,选择最终调度方案;最后,算法实验结果证明了INSGA-II-AT算法的综合性能更优。
摘要:中国在应对全球气候变化问题的同时,也提出了“双碳”战略,而实现这一战略的关键是实现低碳物流和区域经济的协同发展。文章以京津冀地区为研究对象,综合运用熵权法、耦合协调度模型、空间自相关模型及空间计量模型等方法,探究京津冀低碳物流与区域经济发展之间关系。研究发现,京津冀地区不同城市在低碳物流与区域经济的协调度存在波动。此外,低碳物流发展与区域经济增长呈正相关,地区之间存在空间集聚现象。同时,劳动力参与率、产业结构、经济发展水平和邮政服务业发展速度对低碳物流与区域经济的耦合协调影响显著。本研究成果将为推动京津冀地区低碳物流与区域经济协同发展、推动区域经济可持续发展、提高区域综合竞争力等方面具有重要的理论价值和现实意义。
摘要:文章旨在探索港口物流领域的研究现状、热点和趋势,以适应全球经济一体化和物流技术快速发展的需求。从中国知网(CNKI)和WebofScience(WOS)上检索相关文献,运用CiteSpace进行可视化分析。研究发现“港口物流”、“港口”、“物流”为中心节点,揭示港口物流领域的研究重点和发展趋势。
摘要:文章基于社会信息加工理论,探讨算法控制对共享出行平台司机适应性绩效的影响机制,揭示工作不安全感的中介作用及心理资本的调节效应。通过共享出行平台司机的问卷调查(有效样本320份)采用回归分析、中介与调节效应检验,发现:算法控制与适应性绩效呈显著倒U型关系,适度控制通过优化任务匹配提升绩效,但过度控制削弱自主性导致绩效下降;工作不安全感部分中介该关系,算法通过严苛规则与不透明机制加剧不安全感,进而抑制适应性行为;心理资本显著调节中介路径,高心理资本者能缓解不安全感的负面影响。文章为平台优化算法设计、政府完善劳动政策提供了理论依据,建议平衡算法效率与人性化管理,加强心理资本建设。局限在于样本集中于特定行业,未来可拓展至多领域并采用纵向追踪深化因果机制。
摘要:中国特色社会主义新时代背景下,物流职业教育高质量发展面临资源短缺、人才匮乏、产教融合机制不健全以及新技术融合应用困难等问题,结合习近平总书记提出的“新质生产力”概念,文章探讨通过新一代信息技术革命性突破赋能资源共享的智慧教育平台建设、数据要素创新性配置赋能数据驱动的教育决策体系构建、教育产业深度转型升级赋能产教深度融合协同发展、教育要素优化组合赋能高质量多元化教育体系建设等赋能物流职业教育高质量发展的内在逻辑,并详细阐述了物流职业教育领域的技术创新引领教学内容与方法革新、深化产教融合构建协同育人机制、数据驱动决策优化教育资源配置及优化教育要素组合满足多样化需求、强化政策支持与保障等具体路径,旨在为物流职业教育的高质量发展提供理论支持和实践指导。
摘要:随着科技的快速发展,共享经济新模式应运而生。物流作为共享经济模式的重要领域之一,正在经历深刻变革。在共享物流模式下,企业可以通过物流信息、基础设施等资源共享,提高运作效率的同时降低运营成本。然而,我国共享物流的发展仍处于起步阶段,文章聚焦共享物流模式下供应商决策问题研究,深入剖析共享物流供应商在决策过程中面临的诸多挑战,并提出针对性的对策建议,旨在为共享物流供应商提供有效的决策支持,推动共享物流行业的健康发展。
摘要:粤港澳大湾区经济的快速发展对物流管理专业人才的需求日益增长,但岗位需求与高校的人才培养缺乏契合度。文章通过Python爬取招聘网站信息,了解粤港澳大湾区对物流管理专业人才的招聘需求。将岗位按群组分为物流基础业务岗、国际物流与货运代理岗、采购与供应链岗和物流数据分析岗。研究结果表明:采购与供应链岗的需求量最大,深圳地区的物流岗位招聘比例最多。文章根据不同的岗位优化了课程设置,为培养物流管理专业人才提供科学依据,以提高岗位需求和高校物流管理专业人才培养的匹配度。此外,区域内高校可以通过产教融合的校企合作方式培养适应市场需求的物流管理人才。
摘要:低附加值环节的供应商逐渐向高附加值环节攀升是高质量发展的必然要求,但这会威胁价值链高端环节企业的价值链地位,从而使其中断与供应商的价值链合作。文章采用演化博弈方法研究价值链攀升博弈问题,其中供应商进行攀升价值链决策,品牌商进行中断合作决策。研究发现,该博弈存在四种均衡结果,品牌商并不总是因为供应商进行价值链攀升决策而选择中断合作。供应商应该尽量提升品牌商对其依赖程度,从而避免中断风险。
摘要:为了满足高校学生高频次、多样化的购物需求,并且在时效性、便利性和安全性方面达到较高标准,文章采用定量研究法构建校园菜鸟驿站服务质量评价体系,分析有形性、响应性、补救性、安全性和客户服务等多个维度的关键指标。研究发现菜鸟驿站在包裹追踪系统有效性、丢失包裹处理公平性、取件流程便捷性等方面表现良好,但在取件等待时间和菜鸟驿站布局合理性等方面仍存在改进空间。文章为菜鸟驿站管理者指出改进方向,也为校园物流服务质量研究提供了实质性的参考。
摘要:在数智化新时代发展背景下,新一轮交通物流技术迭代与升级,造就了诸多物流新模式、新业态,为物流企业进一步创造价值提供了更多可能,数智化转型成为了物流企业实现可持续发展的必经之路,也给物流企业的人力资源管理注入了新的演化动力。文章分析了物流企业人力资源管理数智化转型的意义,结合物流企业的新时代特点,指出了当前物流企业人力资源管理现状及问题,并提出了相应的优化策略,旨在推动物流企业在数智化浪潮中保持竞争力和可持续发展。
摘要:数字经济给物流业带来新的发展空间,物流企业不断探索新的发展途径将有助于其提高企业业绩、增强市场适应能力,具有较强的实际研究价值。诸多物流企业在创新发展领域做了很多有价值的探索,但也存在若干现实问题有待改进,深入挖掘这些问题并有指向性的提出解决举措:突破创新思维局限、创新市场营销方式、强化物流企业创新型精英人才储备,以帮助物流企业在创新发展领域取得更显著的成绩。
摘要:在新质生产力背景下,物流行业创新驱动转型发展的趋势明显,对物流职业需求产生显著影响,进而对应用型本科院校人才培养提出新的要求。基于79家物流行业上市公司的数据,系统研究物流企业员工规模、技术员工配比及高学历人才构成的演变趋势,尤其关注技术因素对物流企业人才需求结构的影响。研究发现,东部地区企业和国有企业高技术人才密度较高,研发投入和固定资产投资对高技术人才和高教育水平人才的促进作用较大,物流企业高素质人才呈增长态势,应用型本科院校必须深化对学生知识与实践技能的培育,以适应物流行业人才需求的变化趋势,提升学生的就业能力。
摘要:自然灾害发生后,产生大量的应急物资需求,但应急配送点存储有限,需进行补货来应对受灾的需求,形成周期性的应急物资调度系统。针对受灾点需求不确定且应急物资有限的情况,文章提出考虑受灾点缺货情况的物资分配策略,构建以受灾点连续缺货数量最小、配送完成时间最短、配送完成费用最少的多目标应急物资调度模型,由于目标之间存在冲突采用NSGA-Ⅱ算法进行求解,并与遗传算法进行对比,结果表明策略、模型和算法的有效性。
摘要:立足国家乡村振兴战略和农村电商物流大发展的时代背景,对新疆农村电商物流发展形势和存在的问题进行分析,并就发展新疆特色农村电商物流服务、发展壮大新疆农村特色产业、提升新疆农村现代化水平提出有价值的建议。
摘要:在双循环新发展格局下,郑州航空港作为国家级航空经济综合实验区,其国际物流的发展承担着贯通国内外市场要素、驱动产业结构优化的战略使命。文章系统分析其国际物流发展现状,深入剖析双循环战略下的政策窗口期面临的机遇,揭示枢纽竞争激烈、人才结构失衡和多式联运衔接效能不足等问题,进而提出发展特色物流产业,增加基础设施投入及优化人才结构、完善多式联运体系等发展路径,旨在推进其物流和经济加速发展。
摘要:在国内经济回升向好的基本趋势下,我国物流企业经营发展仍面临着资源利用不充分、运转效率低而成本高等难题。文章基于我国物流企业的运营现状分析,以德邦股份为例,运用DEA-BCC模型和Malmquist模型分别对德邦股份静态运营效率和动态运营效率进行测算与分析。经过对企业运营现状分析,得出德邦股份在企业运营方面的资源投入情况与实际运营效益的产出现状并不匹配;通过DEA-BCC模型测算分析,德邦股份运营管理能力、技术水平欠缺,未能有效利用运营资源,限制了整体运营效率的提升;通过DEA-Malmquist模型测算分析,德邦股份动态运营效率处于退步状态,纯技术效率变动制约了运营效率增长。文章最后基于提升物流企业运营效率提出相关建议。
摘要:随着互联网的普及和电商行业的兴起,农村寄递物流已成为农产品进城、消费品下乡的重要渠道之一,关乎农业生产、农民生活和农村经济高质量发展。文章采用文献研究、问卷调查等研究方法,结合政策环境多角度分析惠州市农村寄递物流过程现状和问题,将共享经济理念进一步拓展到乡村快递配送过程中,探究广东省惠州市快递进村“最后一公里”和农产品出村“最先一公里”的实现途径,构建出基于货运信息平台的农产品寄出物流模式和消费品末端配送模式。
摘要:经济新常态下,我国物流和仓储等行业的需求显著增加,物流产业从配套产业升级为供应链国家战略,物流地产作为物流活动的重要载体,对于提高物流运营效率、降低物流成本至关重要。文章基于中国知网(CNKI)数据库和物流地产相关文献,运用CiteSpace软件对文献进行可视化分析,通过发文量时序分布、构建作者合作网络以及机构合作网络等,分析物流地产领域的演进趋势。基于高频词共现、关键词突现、关键词聚类展开研究,剖析物流地产领域的核心议题。最后,提出物流地产研究未来展望。
摘要:数字乡村建设为中国“三农”领域新发展格局提供基本保障,数字技术的广泛应用,为农村电商物流发展提供了新动力。本文从农村电商物流普遍存在的寄递资源配置不足、经营组织化程度低、服务体系不完善等问题入手,通过分析数字乡村建设背景下农村电商物流发展的内在机理,提出可以通过数字乡村建设,实现物流基础设施优化配置;基于乡村人才培养,提升农村电商物流组织管理水平;利用数字技术,完善农村电商物流服务体系的策略,有效促进农村电商物流的发展,也有利于数字乡村建设和乡村振兴目标的实现。
摘要:在发挥数据要素乘数作用和实现“碳中和”的双背景下,如何合理的协调数据资源和绿色发展之间的关系具有重要意义。基于2015—2022年30个省份面板数据,运用超效率SBM模型测算各省绿色物流效率,并构建数据要素发展评价指标体系,采用熵权法测算省份数据要素发展水平。通过时间个体双固定效应模型,实证检验了数据要素发展对绿色物流效率的影响。研究发现:(1)数据要素发展对绿色物流效率的影响具有“倒U型”特征。(2)环境规制在数据要素发展与绿色物流效率之间起到正向调节作用。(3)人力资本水平高低对数据要素和绿色物流效率之间的关系存在差异性影响。因此,因地制宜的适度发展数据要素,同时合理兼顾数据发展和环境保护。
摘要:为提高航空物流企业的安全绩效管理水平,基于扎根理论和探索性因子分析识别航空物流企业安全绩效影响因素,得到包含4个一级指标和12个二级指标的指标体系,构建链式中介模型。以航空物流企业员工为问卷调查对象,运用结构方程模型及Bootstrap法实证检验安全绩效影响因素的影响机制。结果表明:航空货运教育培训对安全绩效的直接影响最大其次是航空货运安全制度;四类影响因素彼此之间具有直接或间接的影响;模型中存在中介效应,且航空货运教育培训、航空货运安全信息管理、航空货运设备设施管理是航空货运安全制度对安全绩效的三条间接影响路径中的中介变量;航空货运安全信息管理是航空货运设备设施管理对安全绩效间接影响路径中的中介变量。
摘要:为了保证在动态环境中的安全驾驶,自动驾驶汽车应具有提前准确预测周围车辆换道意图和预测其未来轨迹的能力。文章提出了一种基于ChatGPT大模型的高速公路车辆换道意图及轨迹预测方法,通过对驾驶场景的语言建模,构建了一个预测模型。为实现高效批量处理大规模数据集,采用了API接口与模型进行交互。通过实验,验证了该模型在换道意图识别和轨迹预测方面的可行性,并展示了其在动态环境下的可靠性。结果表明,利用大型语言模型可以有效地编码全面的交互信息,以理解驾驶行为。
摘要:为提升交叉口的通行效率,提出了基于逻辑规则的全感应控制方法,优化了全感应控制的相关参数,并利用VisVAP编写了VAP语言,设计了VISSIM-VisVAP仿真平台,针对无锡市某交叉口进行了定时控制及全感应控制的仿真。仿真结果表明,在非高峰期全感应控制方式的整体运行效果优于定时控制。相对传统的Webster信号配时法,全感应控制的延误时间、平均排队长度、停车次数分别下降了 6.3% 、 5.1% 、5.5% 。
摘要:文章以1996—2022年长三角港口体系为研究对象,以内外贸集装箱吞吐量为指标,引入赫芬达尔指数、帕累托法、偏移法从集散、形态及偏移三方面刻画了港口体系的空间格局演化过程,并讨论港口的内外贸分工格局及其内部格局的影响因素。研究表明:长三角内外贸集装箱总体从极化走向离散,但经历过程不同:内贸集装箱空间分布比外贸更为均衡,内外贸的结构形态由单中心分别向双中心及四足鼎立演变。上海港与宁波港在外贸集装箱分配上此消彼长,内贸集装箱扩散呈现明显的临近及梯度效应。水深条件、政策与管理制度改革、大型港口整合及全球化与本地资源约束导致内外贸集装箱空间分异的驱动因素。
摘要:交通领域作为主要碳排放源之一,对我国实现“碳达峰、碳中和”目标影响重大。核算城市交通碳排放,改善排放现状、推行低碳交通已成为城市可持续发展的重要任务。收集家用小汽车、摩托车、公路运输和水路运输四种交通类型数据,通过“自下而上”的计算方式,核算2019-2022年绍兴市交通领域碳排放总量、人均碳排放和单位GDP碳排放,对绍兴市的碳排放现状进行分析,并就发展低碳交通提出建议,有利于实现绍兴经济的可持续发展和“双碳”目标的实现。
摘要:物流产业集聚作为优化城乡要素配置、推动乡村产业升级的关键力量,其空间溢出效应的有效发挥对缩小区域发展差距、推动乡村振兴具有重要意义。文章基于重庆市17个区县2019—2024年面板数据,采用区位熵测度物流产业集聚水平,运用全局莫兰指数与空间杜宾模型,实证检验了物流产业集聚对乡村产业振兴的直接效应与空间溢出效应。研究表明:(1)重庆市乡村产业振兴水平存在显著的正向空间自相关性,且关联强度逐年增强。(2)物流产业集聚对本地乡村产业振兴具有显著的正向直接效应,但其空间溢出效应在统计上不显著,表明区县间的协同联动有待加强。(3)政府行为、对外开放水平与固定资产投资均能产生显著的正向直接或间接效应,而劳动力投入的效应为负。据此,提出应加强全域物流规划、促进跨区域物流资源联动、完善基础设施及优化人才结构等政策建议,以强化物流集聚的空间外溢效能。
摘要:文章以北部湾港和北部湾经济区作为研究对象,通过构建港口物流与腹地经济的评价指标体系,运用熵值法和耦合协调度模型,得到2010一2022年北部湾港口物流、腹地经济的综合发展指数,并进一步分析北部湾港口物流与腹地经济的协同性发展情况。得到结论:1从各指标权重来看,腹地经济各指标权重较为均衡,港口物流各指标权重的差距较大,发展相对不均衡:(2)从综合发展指数来看,北部湾港口物流综合发展指数和腹地经济综合发展指数呈显著增长趋势,但数值还有待进一步提升:(3)从耦合协调度来看,北部湾港口物流与腹地经济的耦合协调度呈稳步上升趋势,从初始的严重失调阶段过渡到中度协调阶段,在未来,应继续努力深化合作机制,实现北部湾港口物流与腹地经济之间的良好协调和优质协调。由此,文章提出有针对性的对策建议,以促进北部湾港口物流与腹地经济之间的高质量协同性发展。
摘要:文章以福州市为研究对象,探讨其2006—2022年物流效率和影响因素。首先梳理物流效率评价及影响因素的相关理论与研究进展,接着分析福州市物流发展与建设现状,然后采用DEA模型和Tobit模型进行实证分析。研究表明,福州市在2006、2007、2008、2022年的物流投入得到了合理利用和最大产出。但从2009—2021年综合物流效率都没有达到DEA有效水平,且2011—2015年综合效益最低,这种情况是由于规模效率较低造成的,且发现区位优势、产业结构对福州市的物流效率起正向影响,而人才资源起负向影响作用。最后从物流基础设施,扩大物流投入规模,人才转型培养,政策支持与技术创新等视角提出建议。
摘要:在农业新质生产力背景下,系统梳理涉农供应链利益联结机制研究,对推动农业增效益、农村增活力、农民增收入有重要的实践价值。基于222篇CSSCI来源文献,应用CiteSpace科学计量方法,对涉农供应链的作者合作网络、作者机构和关键词进行可视化分析。通过构建“内在机理-联结方式-绿色赋能-富农测度”四维分析框架,系统阐释了利益联结机制的研究进展与理论脉络。未来研究可在利益联结机制的内在机理、联结方式、绿色赋能和富农测度进行继续深化。
摘要:食品及其安全性既关系国计民生,又直接决定相关各方收益。要充分做到“为耕者谋利、为食者造福”,就必须考虑供需双方诉求。而食品供应链是有效联结供需两端的中间环节,对食品品质及供应效率具有决定性影响。近年来,由于城镇化、全球化及农业产业化,传统供应链模式已无法适应日益复杂的食品供应链体系。文章通过分析食品供应链现存问题,提出将区块链技术应用于食品供应链,并进行可行性分析以验证其技术配适度。在此基础上,结合目前区块链应用场景与食品供应链既有问题,从生产过程智能化、供应链运营、溯源体系构建三方面提出食品供应链区块链应用的优化策略,以期为进一步提升供应链高效率、高质量运转提供指导。
摘要:随着数字技术的发展,产业融合成为培育新质生产力的新动力。在农业产业发展中良好的数字生态有助于集合农业上下游相关企业、政府部门和科研机构等的创新力量。淮安市农业产业面临降本增效、产业链供应链高质量发展的迫切需要。文章结合淮安市农业产业链、供应链在协同效果、人才储备、营销精准度、以及品牌知名度等方面存在的问题,提出一系列针对性的优化策略,旨在促进数字技术与淮安农业产业融合,推动产业链供应链高质量发展,提高淮安农业产业竞争力。
摘要:为了深入探究当前冷链物流的发展现状与研究前沿,文章通过整理并筛选2014—2024年CNKI数据库中北大核心合集收录的731篇冷链物流相关文献,运用CNKI自带的分析工具以及VOSviewer软件对这些文献进行分析与可视化呈现。结果显示:2014—2024年发文量波动;谢如鹤等核心作者推动发展;确定六个热点主题反映研究重点;上海海事大学等十所机构活跃;研究呈多学科交叉,农业经济等学科助力发展。这些成果为深入了解冷链物流提供了重要参考,有助于推动该领域不断进步与创新。
摘要:近年来,我国生鲜农产品冷链物流发展速度较快拥有很大的市场前景,但同时也存在诸多问题。文章针对生鲜农产品冷链物流的发展现状,分析其存在的问题并提出了相关改进建议,以期为后续冷链物流的研究提供借鉴。
摘要:热带山岳丛林地边防部队因驻地环境恶劣、驻防点位分散、担负任务多样,在运输投送保障上面临着诸多挑战。文章从无人机具有的环境适应性、高速突击性、较高智能化等特性出发,分析了无人机在边防部队运输投送保障方面的应用优势、面临的困难挑战,提出加快专用机型研发、加强协同保障研究、加速运用试点、加大人才培养等四个方面的意见建议。
摘要:继续教育作为构建服务全民终身学习教育体系的重要内容,其课程的数字化改革、建设应走在教育数字化转型的前列。通过分析高校继续教育课程实施数字化改革的意义,以航运类专业继续教育课程《海运业务与海商法》为例,从确立课程思政主线,开展课程思政资源建设;建设完善课程数字化资源,服务“全民终身学习”;构建基于BOPPPS的线上线下“混合式教学”;实施基于大数据全程信息采集分析的考核评价办法四个方面探讨了课程的数字化改革、建设,以期更好的服务全民终身学习,并为其他课程的建设提供借鉴。
摘要:文章以物流新质生产力驱动为背景,探讨人工智能技术如何重构物流管理专业产教融合育人实践体系,通过分析校企协同模式创新、AI教学场景应用、技术赋能路径等核心维度的具体实践,从而提出“教育链-产业链-技术链-创新链”四链融合的物流专业产教融合育人实践框架,为新质生产力驱动下AI赋能的物流人才培养提供理论与实践参考。
摘要:以融媒体教材《企业安全与质量管理》的开发过程为例,探索高职院校物流类新形态教材的开发路径,进一步深化“三教”改革,把教材、信息技术与教育教学过程深度融合,为提升高职教育教学质量发挥基础性作用。
摘要:通过剖析青年教师教学能力现状与“新工科”培养的不适应性,以智能车辆工程专业为例,针对青年教师不同阶段的能力需求,以“引培并举、分类发展、校企合作、理实一体”为指导,制订“导师引领、知识培训、实践提升、考核激励”的培养措施,构建面向新工科的青年教师“全流程、多维度”教学能力培养体系并加以实践,突出全流程、多环节、多维度的青年教师综合能力培养方式,为青年教师站稳讲台、立稳实践提供坚实支持,为青年教师教学能力提升提供基本遵循。
摘要:随着全球化和跨境电商的迅猛发展,商贸物流行业对专业人才的需求日益增加。文章以山西工程科技职业大学为例,深入探讨了现代商贸物流专业群建设的内涵、建设的必要性以及建设过程中的难点问题,并提出了商贸物流高水平专业群建设的路径及内容确立的具体措施。通过对该校商贸物流专业群的详细分析,旨在为相关教育机构和物流企业提供参考和借鉴。
摘要:在新时代高等教育课程思政建设纵深推进的背景下,校企协同育人成为融合专业教育与思政教育的重要路径。文章以浙江经济职业技术学院(浙经院)与百世物流的校企合作项目为实践依托,系统构建物流营销课程思政改革的创新范式。通过深度融合企业典型案例、岗位实战经验与行业前沿动态,将家国情怀、职业道德、绿色发展等思政元素融入课程设计,构建“知识传授 + 能力培养 + 价值引领”三位一体的教学目标。研究提出“校企双元协同、资源共建共享”的实施路径,包括企业导师进课堂、情景化教学、思政主题实践等具体策略,着力培育既掌握现代物流营销专业技能,又具备社会责任感和行业使命感的复合型人才。实践验证表明,校企合作模式能够有效强化学生的职业认同感与价值使命感,不仅为物流产业转型升级输送高素质人才,更开创了高职院校课程思政与专业教育有机融合的新路径。
摘要:交通管理从业人员需求数量十分庞大,聚焦产教融合,制定高技能高素质的行业人才培养策略显得尤为重要。建设交通强国是党中央立足国情、着眼全局、面向未来作出的重大战略决策,是建设现代化强国的重要支撑。交通管理专业要主动对接交通强国战略,面向服务区域社会经济发展的需要创新人才培养模式,培养品德优良、技术精湛的应用型人才。文章聚焦于交通强国背景下重庆市交通管理专业发展存在的主要问题,提出“三支撑”与“三保障”的人才培养模式,为实现交通强国的梦想,构建现代化城市综合交通运输系统提供重要保证。
摘要:数字经济时代物流业面临着数字化转型。依据数字经济及数字物流发展相关需求,高职物流管理专业培养方案中应增加数字化培养目标,增强学生的数字化素养和数字化创新思维,提升专业内涵。文章阐述了数字经济背景下物流人才需求特点,分析了高职数字物流人才培养现状及存在的问题,提出了面向数字经济的物流管理专业转型升级对策。
摘要:对高校物流成本管理课程的产学研合作与专业对接进行实践路径的探索。在分析已有的授课方式与内容后,设计并选择了适合本课程的产学研合作模式,并就这一合作模式对专业对接所起到的促进作用进行讨论。在实践路径的建立上,提出了课程改革的设计与执行方案。最后,对实践效果进行评价与总结,并提出了相关的经验教训与改进意见。
摘要:针对物流虚拟仿真实验教学中存在的内涵模糊和理念不强、模块化知识与迭代化技能关系不协调,以及教学方式和考评形式单一等问题,结合“两性一度”的教育内涵和“思政引领、学生中心、成果导向”的教学理念,重构了“理实”一体化教育教学实训体系和完善了物流虚拟仿真实验教学设计与内容建设,为探索适应当前及未来物流管理人才培养路径提供了新的理论和实践框架。
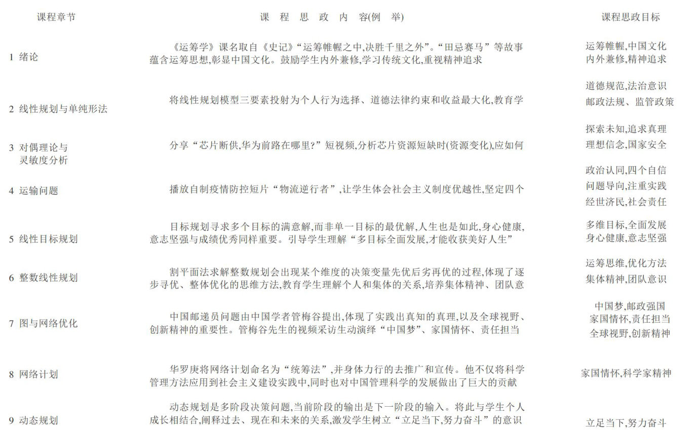
摘要:从《高等学校课程思政建设指导纲要》要求出发,基于运筹学的课程属性,结合学校的办学定位、专业特色和人才培养要求,首先,从课程思政建设的方向和重点、建设目标、理论内容供给、实践教学方案等方面,完成运筹学课程思政总体建设方案设计;其次,以中国邮递员问题为例,完成一个课时的课堂思政教学设计;最后,从课程思政总体效果评价和课堂教学思政效果评价两个方面阐述运筹学的课程思政效果评价。
摘要:随着交通运输领域的不断发展,对于本科交通运输人才的需求也越来越高,通过分析内蒙古地方院校交通运输专业人才培养过程中所面临的现有问题,结合应用型导向下对交通运输专业的新要求,结合地方特色和行业需求定制新的人才培养模式,期望通过几年的实施、评估和调整,最终完善这一模式,并将其作为地方高校交通运输专业人才培养的典范,为其他类似院校提供宝贵的经验和参考。
摘要:LBL-CBL-PBL-RBL四驱并轨的课程教学管理模式融合了四种先进的教学方法,致力于为学生提供更为深入、全面的学习体验。该模式以教学为基础、以物流案例为核心、以问题为导向、以资源为支撑,体现理论知识和实践技能并重发展,实现知识、能力和素质的有机融合,致力于培养出一批具备分析问题、解决复杂问题综合能力的物流管理人才。文章将对现代物流管理的教学模式进行初步探讨,聚焦于如何通过这种先进的教学模式来进一步强化教学过程的管理。