摘要面对高度易变、不确定、复杂和模糊的乌卡时代,员工需要主动寻求反馈来实现个人发展并提升职场竞争力。人工智能技术为员工主动寻求反馈提供了新契机,甲骨文公司的调研报告显示超过 50% 的员工倾向于主动向人工智能寻求反馈。然而传统反馈寻求行为的研究未将人工智能纳入反馈寻求目标,员工向人工智能寻求反馈的驱动机制和影响效果尚不明晰。同时,人工智能反馈的研究刚兴起,且主要把员工作为反馈的客体,缺乏对员工主动寻求反馈的关注。因此,本文欲融合传统反馈寻求行为和新兴人工智能反馈的研究,拓展反馈寻求行为的概念,将人工智能纳入人类员工寻求反馈的对象之中。围绕人工智能反馈寻求行为,本文欲探究人工智能系统的透明性和拟人性特征对其的驱动机制,并探讨其对员工绩效改善的影响效果。在此基础上,本文能为“新兴技术与员工的心理与行为"等前沿方向提供一些研究证据,并为相关管理实践提供启示。
摘要人工智能的不断发展引发了知识型员工的心理与行为变化,重塑了其对现代工作环境的感受和对组织未来发展的期待。目前关于人工智能对知识型员工的影响及作用机制研究仍呈现碎片化状态。本研究基于工具性和人本性视角,探究人工智能对知识型员工“有所作为"和"自我实现"的赋能与激活路径,主要包括两方面的内容:(1)从工具性视角,探究人工智能的信息作用及其对员工思维能力的“双刃剑"影响,厘清人工智能时代下知识型员工
摘要以生成式人工智能(亦称生成式AI)技术为支撑的生成式AI智能体具有令人惊叹的智能涌现能力,可以帮助人类突破思维定势,成为企业新产品开发团队新成员——生成式AI队友。但其商业实践效果及对团队创造力的影响却存在争议。本研究遵循团队效能IPO模型的理论逻辑框架,针对团队新产品创意生成“发散一收敛-形成”三个阶段,分3个研究从团队视角深入探究生成式AI队友对团队新产品创意生成绩效的影响。其中,研究1聚焦创意发散阶段,从团队任务过程视角探究生成式AI队友抑制作用的认知固化机制,并识别其缓解策略;研究2关注创意收敛阶段,从团队情感过程视角探讨生成式AI队友强化作用的社会认同机制,并提出其增强策略;研究3针对创意形成阶段,系统探索生成式AI队友的双刃剑效应,并构建其应对策略。本研究突破了前人仅从个体层面探讨AI智能体影响的研究局限,将人机协作策略由一人一机情境拓展至多人一机情景,不仅为企业新产品开发团队有效利用生成式AI队友提供了实践启示,也为我国政府全面开展“人工智能+”行动提供重要决策参考。
摘要非体面工作是指可能会给从业者造成身体、社交或道德层面的污点,令人反感或有损个人尊严的职业或工作任务。非体面工作从业者的工作意义感一直是该领域关注的重要话题。现有研究主要从个体或内群体视角出发,探讨从业者工作组文化或职业意识形态及个人正常化策略对其工作意义建构的影响。然而,关于非体面工作从业者在工作意义建构过程中所体现的共生性维度与他人维度的系统研究仍较匮乏,社会支持在其中的边界作用亦未得到充分揭示。因此,本研究拟从社会支持视角出发,基于工作意义构建四象限理论框架—“能动一共生”和“自我一他人”维度,系统探讨非体面工作从业者工作意义建构的个体与人际机制。预期成果将有助于从更全面的视角理解非体面工作从业者工作意义的构建机制,并在实践中通过管理个体或人际因素,启发员工工作意义的建构。
摘要鼓励和促进金字塔底层(Bottom of thePyramid,BOP)创业是近年来实现长效脱贫与乡村振兴有效衔接的新思路。然而,迄今为止,影响BOP群体创业行为的认知因素却很少受到关注。本研究聚焦“贫困心态是否影响创业构思"这一核心研究问题,通过三大研究模块揭示 BOP创业情境下贫困心态与创业构思的关系:1)稀缺理论视角下贫困心态影响创业构思的过程机理;2)建构主义视角下贫困心态影响创业构思的干预策略;3)稀缺自我调节视角下贫困心态构型及其预测效应。通过多视角系统研究设计,本研究拟揭示贫困心态与创业构思的关系在本土BOP创业情境下的发展规律,加深对情境-认知驱动下BOP创业者创新活动前端的理论认识,为政府和实践界针对BOP群体的创业扶持政策制定和创业知识服务设计提供理论指导和实践启示。
摘要随着人口老龄化的加剧,医疗决策的复杂性和风险性日益增加,尤其是对于老年人和慢性病患者。在医疗决策中,概率忽视现象普遍存在,即个体在医疗决策时对副作用的严重程度给予了过高关注,而忽略了副作用发生的概率信息,从而做出非理性决策。本研究通过聚焦医疗决策中的概率忽视,分析其背后的情绪机制,利用眼动技术、Mouselab程序、多模态生理指标、情绪调节策略和经颅直流电刺激(tDCS)等方法,检验概率忽视现象背后的认知过程,并探究老年人和慢性病患者在医疗决策中如何受到情绪反应的影响。此外,本研究还将探索基于大数据分析和自我知觉理论的助推策略,通过引导患者改善情绪调节过程,从而减少概率忽视现象,帮助他们在医疗决策中做出更加理性和考虑全面的选择。我们期望通过一系列实证研究,填补情绪与概率忽视现象之间关系的研究空白,并为老年人和慢性病患者提供有效的助推干预方案,以优化医疗决策过程并提高决策质量。
摘要脑机接口(Brain-Computer Interface,BCI)是一种通过采集、解码和反馈神经信号,构建大脑与外部设备直接通信通道的交互技术,为理解和扩展心智潜能开辟了全新的路径。本研究探索了BCI技术在认知增强和心理治疗领域的理论基础与临床应用,构建了长期使用BCI对心理适应性的伦理分析模型,提出了“技术依赖风险指数”(TDRI)以量化技术依赖对个体心理自主性的潜在影响;结合人工智能(AI)和虚拟现实(VR)技术等前沿技术,为复杂心理过程的干预提供了可能的创新解决方案。未来研究需进一步提升BCI应用“人性化”体验,深入探讨技术依赖对心理自主性和情绪调节的长期影响,并利用注意、记忆等认知心理理论和神经可塑性理论指导BCI解码特征选择和神经反馈设计,构建更灵活、个性化的心理学干预范式。
摘要题目自动生成(Automatic Item Generation,AIG)技术通过自动化生成测验题目,旨在解决心理与教育测验中题目开发成本高、效率低、维护困难和安全风险等问题。该技术经历了从规则驱动方法到大语言模型(Large Language Model,LLM)的演进历程,虽显著提升了生成效率与内容多样性,但在应用过程中面临专业知识表达准确性、文化公平性与构念效度、多模态内容生成、开放性题目发展、智能化质量控制、资源环境适应及技术可访问性等现实挑战。针对这些挑战,有效应对策略包括检索增强生成技术和多模态生成模型应用、多阶段心理测量学验证、云算力资源整合及用户友好型系统开发等。这些方法为提升自动生成题目的科学性与实用性提供了可行路径。
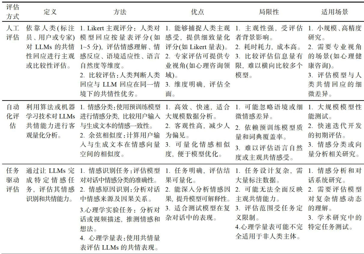
摘要随着大语言模型(Large Language Models,LLMs)在自然语言生成和情感计算方面的技术进步,其在心理咨询、医患沟通和客户服务等领域的共情模拟能力受到广泛关注。LLMs的共情模拟主要表现为认知共情模拟,而非情感共情模拟,主要包括情绪识别、共情回应和语境适应。当前评估LLMs共情模拟的方法包括人工评估、自动化评估、任务驱动评估,三种方法各有优劣,适用场景有所差异。LLMs共情模拟能力与人类共情能力相比,在共情生成任务方面表现出色,但仍面临情感理解的局限性;为了进一步提升LLMs的共情模拟能力,可以采用数据增强、模型框架与架构优化、强化学习、引导词优化等方法加以改进。同时,模型使用过程中的伦理规范与潜在风险仍需引起关注。
摘要多模态感知机制对婴儿期语言习得至关重要,其中视听整合在典型发育婴儿的语言能力发展中起着关键作用。相比之下,高风险自闭症谱系障碍(ASD)婴儿在此整合过程中常面临挑战。典型的言语感知发展轨迹强调面部特征加工的重要性——对眼部与嘴部区域的注意能促进语言学习。实证研究表明,4.5月龄的婴儿已具备视听整合能力,这种能力可有效预测后期语言发展水平。而高风险ASD婴儿则表现出社会性注意减少和视听整合功能受损,此类缺陷可能破坏常规语言习得路径。因此,早期干预策略应优先采用基于生物学的感觉引导方法,重点增强多感官整合能力,而非仅针对注意行为进行训练。理解这些机制不仅能深化对典型语言发展的认知,更能为制定早期干预方案提供实证基础,从而支持高风险ASD群体的语言习得。关键词语音感知,视听匹配,多感官整合,高风险自闭症谱系障碍嬰儿,语言发展,早期干预
摘要健康动机性推理是指个体通过选择性处理健康信息来强化或维护自身健康信念及行为的心理过程。当前研究主要涉及健康动机的分类模式、健康动机性推理的影响因素及其发生机制。健康动机可依据时间指向、个体心理、推理目标、调节策略及信息生命周期等特点进行类别划分。这种推理形式与三类因素密切相关:一是健康信念、认知特质、离散情绪等个人因素,二是信息冲突性、信息框架等信息特征,三是社会认同、文化规范等社会文化因素。采用贝叶斯模型动态地解析动机如何影响健康信息的加工过程,有助于整合新的健康证据和个体信念的调整过程。未来研究应致力于构建健康动机性推理的综合影响因素模型,结合认知神经科学方法深入探讨其机制,并进一步优化健康干预策略。
摘要心理传记学关注于非凡人物的研究,其转向普通个体的生命历程则有赖于心理传记疗法的开创和实践。心理传记疗法的理论核心是基于舒尔茨提出的“原型情景”概念,即个体生命故事中的关键情景和冲突可以解释其当下心理问题,并成为治疗的关键切入点。然而,“原型情景”概念在理论上仍较为模糊,如原型情景内涵、特点及识别等问题需进一步澄清。本研究提出了“原型情景”作为心理传记学与心理传记疗法的理论契合历经生成、激活、作用三个阶段,具有非唯一性、重复性与象征性、情感凝聚性、可迭代性、可建构性。研究进一步提出了原型情景提取的洋葱模型,阐释了“原型情景”在理解与干预个体心理问题中的应用。