摘要:信息化时代,人工智能技术已经被广泛应用于各个行业中,利用人工智能技术的强大计算能力和数据分析能力,可以实现对政务业务系统海量数据的快速处理和分析,从而提取有价值的信息和规律,为系统评价提供更加科学的依据。因此,应用人工智能技术来构建政务业务系统评价模型,梳理政务系统的业务特点、数据质量和用户轨迹等关键信息,引入标签等辅助形式,依托算法不断优化完善现有评价体系,有助于实现精准施策科学管理。
摘要:针对高职院校网络安全人才培养中采购竞赛平台成本高、实训环境搭建难、题库与企业需求脱节等问题,设计基于CTF的网络安全竞赛平台。采用前后端开发+Docker容器技术,构建动态靶场,实现用户空间有效隔离与竞赛环境实时重置。通过运用容器全生命周期管理技术提升资源效率,同时结合校企智能题库对接企业需求,助力高职院校学生学习网络安全知识、提升实战能力,为网络实战人才培养提供参考。
摘要:针对复杂场景下投标文件编制效率低、合规风险高等问题,提出智能辅助系统。通过融合BERT-BiLSTM-CRF模型与改进YOLOv5算法,实现多模态数据精准解析(F1值 92.3% )。创新构建动态知识图谱,支持政策变更的实时适配(更新响应 ?2 小时)。系统采用五层微服务架构,集成混合生成引擎与事理图谱校验机制。经128个标案验证,编制周期缩短 42.7% ,错误率降至 1.2% 。研究成果为智能招投标提供可落地的解决方案。
摘要:针对工业自动化领域集中式控制系统单点故障率高、扩展性差等问题,提出基于CAN总线的分布式架构设计方案。通过双冗余CAN通道硬件设计(切换时间 <10ms )、动态ID分配算法(负载均衡度提升 40% )及时间触发同步机制(控制误差 ?0.1 ms),构建高实时性、强容错的分布式控制系统。实验表明,系统在50节点规模下端到端通信延迟 ?0.8ms ,故障恢复成功率 100% ,较传统RS-485系统延迟降低 84% 。在30kV电磁干扰下误码率 <10-12 ,满足智能制造场景严苛需求。
摘要:针对传统电杆制造业生产效率低、质量不稳定及工人劳动强度大的问题,提出了一种电杆自动化生产线整体解决方案。以某公司自动化生产线为例,经需求分析、工艺优化、工位协同及设备配置分析,融合智能制造技术,构建涵盖合模张拉、喂料离心、养护等八大现场级的分布式子系统,进一步提出8项关键技术系统,并集成中控SCADA系统与生产管理系统,实现电杆生产全流程自动化控制、智能化调度与数字化生产管理。该方案为电杆制造业转型升级提供理论支持与实践参考。
摘要:近年来,物联网技术在医疗领域的应用日益广泛。智慧病房是医院信息化建设的重要组成部分,通过对病房环境的监测和自动控制,有效提高病房管理效率,优化病人的就医体验,减轻医生的工作负担。采用多源传感网络对病房环境进行实时监测,并借助数据分析平台实现智能化管理。详细阐述系统的总体架构、环境监测子系统、自动化控制子系统以及数据管理平台的设计方案,为构建智慧病房提供可行的技术路径。
摘要:构建了基于大语言模型(LLM)的智能化课程知识库系统,通过融合知识图谱与深度学习技术解决教育资源碎片化问题。系统采用BERT-GPT混合模型实现多模态数据处理,结合TransE算法构建动态语义网络,支持知识点覆盖率提升至 93% 。实验证明,该系统通过检索增强生成(RAG)框架与多粒度检索机制,有效支撑教育资源的智能整合与精准服务,为教育数字化转型提供了可复用的技术路径。
摘要:针对传统油田生产系统存在的多源数据孤岛、动态监测效能不足与决策时效性差等痛点,探讨了新型信息技术在油气田运营管理中的整合应用路径。通过构建远程可视化监控体系、部署智能感知网络、实施自动化调控机制及搭建大数据决策平台等技术方式,实现油气生产全流程的效能提升。研究表明,信息化技术体系可显著增强油田生产系统的智能决策能力,实现生产要素的精准调配,保障油气开发过程的安全稳定性与生态友好性。
摘要:面向计算机图像智能分析的实际应用需求,全面梳理了智能化算法在视觉感知领域的前沿发展动态。重点解析深度神经网络在图像理解中的技术实现路径,详细探讨数据预处理、特征优选及模型改进等关键环节。研究重点覆盖图像增强方法、干扰信号消除技术、自主特征提取机理以及深度模型参数优化方案,创新设计结合卷积神经网络结构与迁移学习方法的混合模型架构。对比实验数据表明,差异化的数据处理方案与模型优化方法对整体性能指标具有决定性作用。
摘要:随着云计算技术的广泛应用,数据存储和处理已不再局限于本地环境,安全与隐私保护成为亟待解决的关键问题。主要研究了在云计算环境下的多种数据加密方法、隐私保护策略以及相关技术的发展现状与挑战,分析了加密算法、访问控制、同态加密等技术的应用效果与潜力。此外,结合云计算的特性,提出了适合该环境的隐私保护模型与策略。研究表明,通过合理的加密与隐私保护技术,可以有效保障云计算环境下的数据安全,满足用户的隐私需求。
摘要:随着数字图像篡改技术日益复杂,基于深度学习的检测算法成为应对挑战的核心手段。系统研究了卷积神经网络(CNN)、循环神经网络(RNN)、生成对抗网络(GAN)及混合模型在篡改检测中的应用。实验表明,混合模型C2R-Net在CASIA V2数据集上F1值达 95.7% ,较单一模型提升 6.4% ;GAN判别器对Deepfake图像的识别准确率超过 93% 。进一步提出轻量化优化方案,推理速度提升 60% ,解决了传统方法依赖手工特征、泛化能力弱的问题。
摘要:页岩油压裂技术的数字化转型与智能化发展依赖于计算机技术的深度融合。数字化建模与智能仿真优化构建高精度压裂模型,结合人工智能算法提升裂缝扩展预测的准确性。物联网与边缘计算实现井下数据的实时采集、分析与决策优化。大数据分析挖掘复杂地质环境与压裂参数的关系,提高施工过程的智能调控能力。云计算支持的智能决策体系优化计算资源分配,提高压裂方案的动态调整能力。多项技术协同作用推动页岩油开采向智能化和自适应方向演进,为非常规油气开采提供数字化解决方案。
摘要:工业机器人六轴运动控制精度对其作业效能与产品质量具有决定性作用,而电子技术作为其中的关键核心,其精度提升成为行业发展的重要驱动力。随着制造业向精细化、高效化方向加速迈进,提升工业机器人六轴运动控制中电子技术的精度已成为重要人物。围绕该主题,深度剖析精度提升的必要性,系统梳理现存难点,并提出具有针对性与实操性的提升策略,以期为工业机器人领域的技术创新与发展提供一些技术支撑。
摘要:多模态人工智能通常指同时处理多种数据模态、实现跨模态信息融合与协同决策的智能系统。随着深度神经网络结构日趋复杂,多模态神经网络将特征提取、特征融合与推理决策集成于单模型中,融合了不同数据的处理阶段。因此,基于主流技术提出一种新的分类体系,将基于深度学习的多模态数据融合技术划分为基于编码器-解码器、注意力机制、图神经网络与生成神经网络。比较了各方法的优劣,并探讨了该领域的技术挑战与研究展望。
摘要:随着信息化、数字化转型的深入,多网络环境间(如互联网、行业专网等)的数据安全交互需求日益急迫,而传统跨网数据交换方案普遍存在传输效率低、安全管控差、操作流程繁琐等问题,难以满足高实时性、高可靠性、安全性的跨网数据传输场景要求。将基于数据传输单向网闸提出一种跨网实时数据交换及安全的解决方案,通过解析与重构HTTP、HTTPS报文,对请求报文进行加密处理与身份鉴别,以请求数据包的方式实现多网络间的数据安全实时传输,进一步提升跨域数据价值的挖掘能力。
摘要:通过三维地震勘探、地质信息系统(GIS)和井下监测技术等手段,能够实现更加精准的储量评估与资源预测。基于地质信息技术,探讨了其在油气勘探中的应用效果,尤其在储层模型构建、资源评估精度、开采方案优化等方面的突出作用。通过对实际案例的分析、研究表明,地质信息技术不仅提高了油气资源的勘探精度,还有效降低了开发成本和风险,推动了油田的可持续开发。
摘要:随着数字媒体时代的快速发展,平面设计行业正面临创意需求爆发式增长与设计效率亟待提升的双重挑战。传统设计模式高度依赖设计师个人经验与灵感,在应对大规模、个性化设计需求时存在明显局限性。因此,运用大数据分析软件进行包装创意创作,并对其效果进行评价,然后基于大数据的分析模型对样本数据进行训练与调整,最终形成富有创造性的包装设计作品。研究结果表明,通过对大数据分析软件的不断完善,实现对实际生产过程中的数据清理与预处理,从而推动大数据分析在包装设计中的应用与发展。
摘要:聚焦新疆油田勘探数据的分析预测与可视化技术,运用Python机器学习结合随机森林和决策树算法构建预测模型,借助Seaborn、Matplotlib等工具实现全流程可视化。研究发现数据可视化技术显著提升了模型准确性和泛化能力,探索出一套适用于机器学习的数据可视化流程。经可视化处理后的数据建模,模型正确条数和正确率显著提高,MSE误差指标明显下降,为新疆油田信息化建设提供了有力支持,也为机器学习与数据可视化在油田行业的应用提供了新思路。
摘要:针对传统核相关滤波跟踪算法在目标遮挡时跟踪漂移或丢失的问题,引入抗遮挡判据,同时建立目标运动航迹。目标部分遮挡时,调整模板的更新率和学习率,防止因模板被污染导致的跟踪漂移。目标完全遮挡时,用目标航迹预测位置代替,停止更新并保存模板,同时扩大搜索区域,待重新捕获后恢复正常跟踪。改进后的算法提高了目标的抗遮挡能力和有效跟踪时长,同时满足实时性要求。最后在华为晟腾板卡上实现,具有一定的工程应用价值。
摘要:AI大模型作为推动制造业数智化转型的关键力量,正迅速融入企业研发、生产、经营、服务和生态等环节。其中,研发数字化加速了创新周期,生产智能化实现了从标准化制造向柔性制造的转变,经营一体化推动了数据驱动的全局决策,服务敏捷化显著提升了客户体验,而产业生态化则促进了跨企业的协同创新。通过对这五类典型应用场景的分析,探讨了AI大模型为制造业带来的价值与影响,旨在为AI大模型在企业的落地应用提供参考。
摘要:随着信息科技的迅猛发展和因特网的广泛使用,网络安全问题变得越来越重要。从技术层面、管理层面、法律层面,对当前网络安全领域中的计算机信息管理技术应用现状、面临的主要问题以及今后的发展方向进行较为系统地分析。研究结果显示,通过建立多层安全防御体系、健全网络安全管理机制、加强专业人才培训、加强国际合作,可以使网络安全保护水平得到有效提高,为我国的数字经济建设提供可靠的保证。
摘要:网络流量异常检测作为网络安全防御中的关键,能够通过识别和分析网络流量中的异常行为,实时预警潜在威胁,为及时采取应对措施提供支持。基于机器学习的网络流量异常检测研究,通过智能算法对大规模网络流量数据进行分析和识别,为异常检测提供了精准、快速的技术手段,正在成为当前网络安全研究的重要方向。论述了网络流量异常检测的需求。在此基础上,进一步探讨了机器学习在网络流量异常检测中的具体应用,并分析了应用过程中的挑战与对策,进而为实现更智能化和高效的网络安全防护提供参考。
摘要:迁移学习是在给定充分训练数据的基础上来学习一个分类器。一些新出现领域中的大量训练数据非常难得到,所以通过对已知标记的数据进行训练得到分类器,然后应用到异构空间上的数据进行分类。借助Matlab实验模拟仿真异构特征空间数据迁移学习,为了提高待分类空间数据的利用率和填补值的可靠性,在待分类空间中使用K近邻填补的方法对填补值进行修正,仿真结果表明迁移学习可以解决异构空间的目标识别问题,填补修正对知识迁移能力的提高确实有效果。
摘要:探讨了抽水蓄能电站施工管理数字化平台的建设内容及其应用,旨在通过数字化技术提升抽水蓄能电站建设的管理水平和效率。首先介绍了数据中心的建设,包括数据获取、处理、数据仓库构建和数据服务。接着,详细阐述了三维数字平台的应用(如现场施工管理、隐蔽工程展示、数据分析与预警以及决策支持)。通过广东能源集团抽水蓄能电站的实际应用案例,展示了数字化平台在提升施工进度、质量、安全管理和运维效率方面的显著效果。
摘要:在城市化快速发展与环保标准日益严苛的背景下,市政污水厂全生命周期设计面临规划复杂、施工管理困难、运营效率低下等诸多挑战。聚焦BIM与信息化集成技术,深入探讨其在污水厂规划设计阶段的多方案可视化比选、协同设计与远期预测,施工阶段的场地布置、进度质量监控及安全管理,运营阶段的设备运维、能耗优化与水质保障等方面的应用,以期为推动市政污水厂建设与运营的高质量发展提供参考。
摘要:在智慧油气田建设进程中,油气田场站数字化系统面临着严峻挑战。雷电影响以及设备间的电磁干扰,成为威胁系统稳定运行与安全生产的关键因素。经深入解析,雷电损害源于直击雷、感应雷等,电磁干扰则由设备自身特性、线路耦合等多种复杂因素引发。基于智慧油气田的安全需求,创新性地引入 SPD、智能型带浪涌保护的信号隔离安全栅等前沿产品,有效解决数字化站点内 PLC 机柜所遭受的电磁干扰与雷电损害问题,并着力实现防雷的智能化管理,为智慧油气田的可靠运行筑牢坚实防线。
摘要:随着城市化进程加速,地铁工程建设规模不断扩大。因其投资巨大、建设运营复杂,传统造价管理模式难以有效控制成本,故探寻科学的全生命周期造价管理模式迫在眉睫。构建了包含目标体系、组织架构与管理流程的造价管理模式,并针对投资决策、设计、招投标、施工、竣工及运营维护各阶段提出造价控制策略,以期为地铁工程建设提供新的管理思路,对推动城市轨道交通行业可持续发展具有重要意义。
摘要:在智慧供热领域热力需求预测技术研究中,重点解决了核心预测精度问题。通过系统分析热负荷影响因素及现有预测模型特性,提出一种结合多种机器学习方法的综合预测框架。研究过程中整合了供热系统历史运行记录、环境参数等多元数据,建立包含特征优化与参数自适应的智能预测机制。实验验证显示,优化后的预测方案在稳定性、泛化能力与精度指标方面较常规预测手段有明显改进,为供热系统智能化管理与节能运行提供了技术保障。
摘要:从当前我国油田企业发展情况来看,其规模不断扩大,对网络信息技术的应用也越来越普遍,为石油企业日常运行与管理工作开展提供了技术及资源支持。与此同时,石油企业面临着较为严峻的网络信息安全问题,如何保障石油企业重要信息资源安全成为了企业发展过程中关注的要点问题之一。石油企业灵活借助网络信息技术优势,构建起相应的网络信息安全防范技术体系,进而使网络信息技术为企业运行与发展带来便捷,优化企业内部环境
摘要:随着技术的进步,大数据已成为现代建筑弱电工程的关键技术之一。弱电工程包括通信、网络、安防等多个系统,其数据处理需求日益增长。通过大数据技术,可以有效处理和分析这些系统生成的海量数据,优化系统性能和管理效率。分析大数据在弱电工程中的应用,探讨其对提高工程设计质量、施工效率及运维智能化管理的具体影响,并提出相应的实施策略和建议。
摘要:智能传播时代,AIGC背景下网络安全治理已成为数字社会治理领域的重要命题。首先刻画了负面信息过程中社交平台、AIGC智能体与网民三方主体的博弈关系,及基于演化博弈理论构建的模型。进而结合平台监管强度与智能体活跃强度,通过数值仿真揭示不同治理策略组合下的系统演化路径。研究发现,平台差异化监管策略与智能体活跃强度之间存在显著的非线性关系,为社交平台优化智能监管策略提供理论支撑。
摘要:随着我国低空空域的不断开放以及无人机技术的迅猛发展,传统的空域管理方式已难以满足航空系统高效安全运行的要求。采用深度强化学习、多智能体协同优化等方法,构建一套基于人工智能的低空空域管理与智能调度系统,以解决低空空域资源动态配置与飞行路线智能化规划问题。研究结果表明,该方法在避免冲突、提高资源利用率、提高调度效率等方面具有较好的应用前景。
摘要:第五代无线系统要求更多的用户拥有更高的总容量。近年来,多用户大规模多输入、多输出(MU-MIMO)和大规模MIMO被作为解决5G 、中增强型移动宽带(eMBB)容量需求的关键技术。而当多个用户同时使用MIMO系统进行通信时,彼此之间的信号也会产生互相干扰,即为多用户干扰。针对多用户干扰,得出使用人工智能的方法,在一定条件下抑制多用户干扰问题上有更好的表现,并通过MATLAB仿真和一些传统的方法进行对比。
摘要:在线教育平台面临在线学习资源过载与个性化学习需求失衡的核心矛盾。提出一种融合知识图谱与强化学习的双路径在线学习资源推荐框架,通过构建动态更新的教育知识图谱显式建模在线学习资源间知识逻辑关系,结合深度强化学习算法实现在线学习资源推进路径与知识点补全路径的协同优化。实验表明,该框架在推荐准确率与知识覆盖率等关键指标上均有改进,同时提供可解释的推荐路径建议,有效缓解了信息过载问题并增强了知识体系构建的系统性。
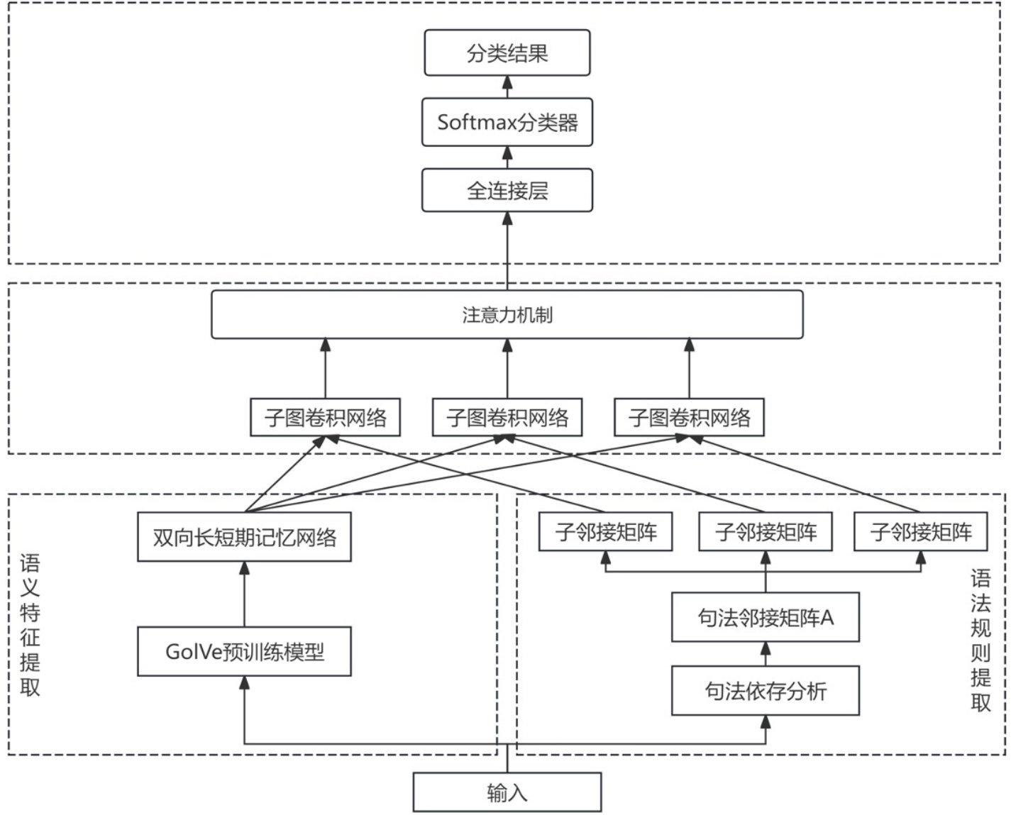
摘要:情感分析作为自然语言处理领域的一个重要分支,在舆情监管和内容推荐等领域得到广泛应用,成为当前研究的热点。提出增强语法规则信息的GCN情绪分析模型。首先,使用GloVe预训练模型与BiLSTM模型提取文本的语义特征,并采用spaCy工具对文本进行句法依存分析,从而提取文本的语法规则。其次,建立GCN模型,进而将语法规则信息与语义信息进行融合。最后,通过全连接层和Softmax分类器进行情绪分类。实验结果表明,该方法与相关模型相比,在三个公开数据集上的准确率和宏F1值分别得到了提升,具有较好的情感分类性能。
摘要:系统梳理国内外知识图谱构建及其应用研究进展,分析技术瓶颈与创新趋势,为动态化、多模态化及智能化知识图谱的发展提供理论支撑与实践参考。剖析知识抽取、融合、推理及新一代构建技术等,结合其在语义搜索、智能问答等知识服务中的实践,探讨知识图谱与大数据的协同赋能。当前研究需突破动态知识更新、跨模态语义对齐等挑战,未来应强化多模态大模型驱动的知识图谱构建、实时演化能力及与生成式AI的深度交互。
摘要:伴随着时代进步,人工智能技术在教育范畴内的应用日益引人注目,尤其在高等职业院校的数学教学场景下,人工智能的介入为优化教学效能与推动个性化学习模式开辟了新路径。高等职业数学教育旨在培养学生的逻辑推理与数学实践能力,却常受制于学生背景差异显著、教学任务繁重与时间资源有限的困境。在此背景下,深入探讨人工智能技术在高等职业数学教育中的运用,对于改善教学质量显得尤为关键。基于此,充分结合人工智能技术发展动态,深入探讨了高职数学引入人工智能技术的途径,仅供参考与借鉴。
摘要:随着信息技术的快速发展和产业升级对技能型人才需求的不断变化,传统教材模式已难以满足职业院校计算机应用专业教学的需求变化。以“C程序设计与编程”课程为例,分析当前该课程教材中存在的各种问题。通过重构课程体系,采用模块化、项目化的体例,来整合相应课程资源,从而提高教学效果,充分体现活页式教材的灵活性和适用性。
摘要:随着人工智能技术的迅猛发展,高等教育领域亟须构建适应智能时代需求的新型教学模式。然而,当前“人工智能”课程仍存在许多问题。为解决这些问题,研究基于3E教学模式,提出了一系列系统性优化策略。研究表明,该模式通过AI技术赋能教学全流程,不仅能有效激发学生的创新思维与实践能力,还能推动教师角色向学习促进者转型,为人工智能人才培养提供可复制的智慧教育范式。因此,高校应持续深化校企协同机制,构建“技术适配—伦理审查”双轮驱动的可持续发展路径。
摘要:围绕数智时代高职计算机应用技术人才培养模式展开研究与实践,深入分析数智化技术发展对人才能力的新需求。提出搭建数智课程矩阵、实施虚实融合教学、引入企业前沿项目等创新策略,构建适应行业需求的人才培养模式,旨在提升学生的技术应用能力以及岗位适配性,为高职院校计算机应用技术专业的人才培养提供实践路径,助力数智时代产业转型升级。
摘要:针对当前中学传感器教学存在的实践载体缺失、学习动机不足等现实问题,以建构主义学习理论为指导,设计开发“智慧农场”项目式学习方案。通过分析《义务教育信息科技课程标准(2022年版)》对传感器技术的教学要求,构建“情境—探究—实践—迁移”四阶教学模式,重点阐述项目任务设计、硬件支持系统、教学实施策略及多元评价体系。实践表明,该模式有效提升了学生的计算思维和数字化创新能力,为信息科技课程的项目化实施提供可借鉴的实践路径。
摘要:在信息技术发展迅速的网络时代,青年学生已经成为网民群体的重要组成部分,随着网络社会日趋丰富和复杂,学生正处于人生价值观形成的重要时期,由于自身尚缺乏完善的价值观念和社会认知,网络道德行为极易受到严重影响。因此,紧扣“十四五”时期建设高质量教育体系,落实立德树人根本任务,通过大数据技术的有效应用,探索构建更加完善的学生网络道德教育模式。
摘要:机电专业作为工业生产的重要支柱,传统的课程教学模式已难以满足现代智能化产业对复合型人才的需求。而将信息技术与机电课程深度融合,能够有效提升学生的综合实践能力,加速课程的智能化升级,并更好地对接产业发展需要。然而,这一教学改革也面临诸多挑战(如师资力量不足、硬件与软件设施更新滞后、跨领域课程融合难度大等)。对此,建议提升师资水平、加大技术与设备的投入、加强学科整合,以便为培养高素质创新型人才提供新的路径。
摘要:“互联网+”时代的到来,对高校教育教学提出了新的要求,而课程思政作为高校教育的重要组成部分,其与专业课程的有效融合能提升学生的综合素质,增强课程的实效性。然而,融合过程中仍存在一些问题,包括师资队伍建设不完善、课程思政与专业课程融合方式单一、评价机制不健全等。为有效应对这些问题,建议加强师资队伍的思政能力建设、创新融合教学方法、完善课程思政与专业课程融合的评价体系,以便更好地推动课程思政与专业课程的深度融合,进而培养具备综合素质的人才。
摘要:高中化学中的微观知识,往往抽象且复杂,学生难以直观理解,但随着信息技术的不断发展,基于信息技术的可视化教学成为解决这一问题的重要途径。然而,基于信息技术的高中化学微观知识可视化教学中仍然存在一些问题(如教师信息技术应用能力不足、学生对微观概念的接受度差、可视化内容设计的科学性不足等)。对此,建议提高教师信息技术应用能力、提高学生对微观概念的接受度、提高可视化内容设计的科学性,以便提升化学教学质量,推动教育信息化进一步发展。